各教学点:
根据《taptap188成人高等教育本科毕业生学士学位授予工作实施细则》(西石大继〔2023〕86号),为了确保2024年度高等学历继续教育学士学位授予工作的顺利开展,现将有关事项通知如下。
一、申请时间
2024年4月10日—4月22日。
二、申请资格
我校高等学历继续教育本科毕业生凡符合下列条件者,可申请授予学士学位:
1.拥护中国共产党的领导,拥护社会主义制度的我校高等学历继续教育本科毕业生;
2.2023年7月和2024年1月获得taptap188本科毕业证书,且本科毕业证书已在中国高等教育学生信息网电子注册;
3.在学期间其专业教学计划规定的考试课程平均成绩在70分以上(含70分);
4.规定的学士学位课程成绩合格;
5.毕业论文(毕业设计或其他毕业实践环节)成绩为良好或以上;
6.参加以下四种外语水平考试之一,且满足:
(1) 2005年(含)以后通过全国大学外语四级考试成绩高于总分50%(含);
(2) 2001年(含)以后通过全国外语等级考试(Public English Test System,简称PETS)三级及以上;
(3) 通过我校组织的高等学历继续教育学位外语水平考试;
(4) 通过考生所在地省级教育行政部门组织的高等学历继续教育学位外语水平考试。
三、成绩查询
1.学生可登录“青书学堂”查询课程成绩;
2.参加学校组织的学位外语考试成绩可扫描下方二维码或在浏览器访问https://weinancxcy-101.m.edu.yswebportal.cc进行查询。

四、申请程序
1.申请者填写《taptap188高等学历继续教育本科毕业生学士学位申请表》(附件2),并提供纸质照片2张(2寸,蓝底,与本科毕业证书的照片一致);
2.将填写完成的申请表、纸质照片和毕业证书复印件交至所在教学点,由教学点统一汇总至学校;
3.taptap点点188资格初审;
4.学校学位评定委员会审定。
联系人:何老师,电话:029-88382312。
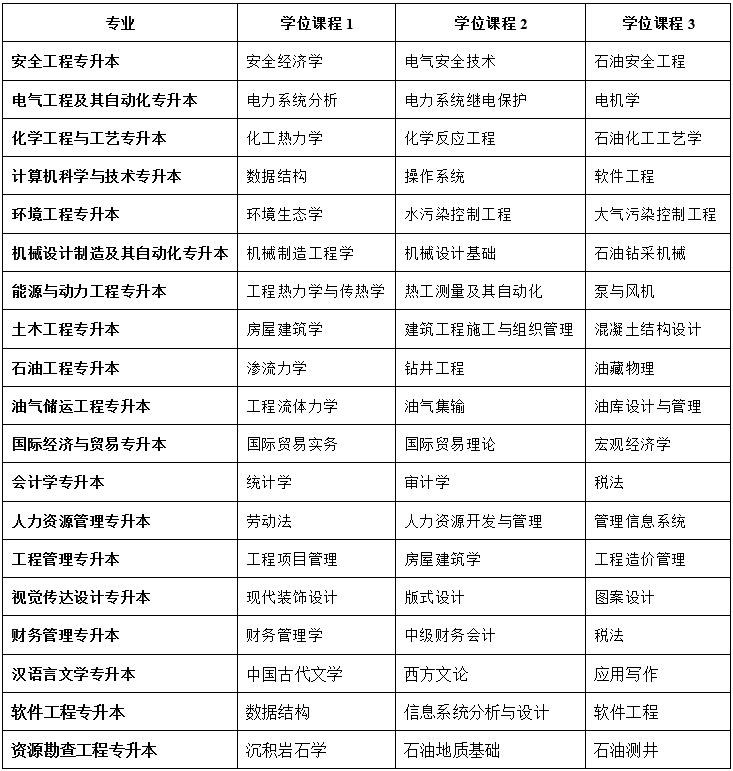
附件1:本科专业学位课程
